МОСКВА
ПОДРОБНЕЕ // ДРУГОЙ ГОРОД
Остаповский проезд
д.5, стр.12, офис 113
+7 (495) 989-1651

Системы пожаротушения: проектирование и монтаж

Обеспечение безопасности людей и имущества — важные задачи, которые стоят перед каждым, кто несет ответственность за какое-либо помещение. Конечно, бывают случаи, когда защититься от каких-либо угроз не возможно, что сейчас не представляет для нас интереса, так как особое внимание мы хотим уделить защите от угрозы, которую можно предотвратить, то есть от пожара. Проектирование и монтаж систем пожаротушения — два важнейших момента, от которых многое зависит, поэтому подойти к ним нужно с максимальной ответственностью. В этой статье мы по отдельности уделим внимание, как проектированию, так и монтажу противопожарных систем.

Система пожаротушения в любом помещении также важна как и система вентиляции

Система пожаротушения в любом помещении также важна как и система вентиляции

Проектирование. Основные моменты

Проектирование противопожарных систем является сложным и трудоемким процессом, который требует особых знаний и опыта. По сути это серьезный документ, который играет важную роль в осуществлении дальнейших действий. Очень важно точно подготовить всю необходимую документацию и получить доступ к дальнейшим работам, которые включаются в монтаж оборудования. Выделим основные моменты, на которые нужно уделить внимание.

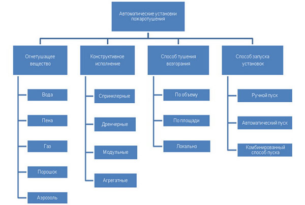
  1. Определение типа здания. Именно с этого и начинается проектирование систем, направленных на борьбу с пожаром. Здания делятся на несколько типов: жилые, нежилые, находящиеся под напряжением, помещения с техникой, ценными вещами и так далее.
  2. Выбор оборудования, которое лучше всего подойдет для тушения пожара. Это может быть водяное оборудование, порошковое и так далее, что также зависит от типа помещения. Для примера можно привести складские помещения. Если там находится большое количество металла, лучше всего тушить пожар с помощью порошка, если же проектирование составляется для библиотеки, то нужно рассматривать газовую установку, так как вода или пена нанесут огромный ущерб важным документам.
  3. Определение температурного режима. Это также связано со вторым пунктом, то есть с тем, какой вид тушения будет применяться. Например, если температура не будет опускаться ниже нуля, возможно применение пенных, водных или тонкораспылительных оросителей. Если же в здании температура может опуститься ниже, то лучше применять газовый или порошковый способ тушения огня.

Перед началом проектирования нужно учесть множество факторов

Перед началом проектирования нужно учесть множество факторов

Такое проектирование находится под контролем государственных служб безопасности, поэтому все документы должны соответствовать нормам и стандартам. Оно состоит из двух частей, теоретической и графической. В графической части находится информация о том, насколько целесообразным является расстановка оборудования, прокладка кабелей, информационных линий и соединение приборов.

Проектирование спринклерных систем

Спринклерная система состоит из водопроводов. Она постоянно заполнена огнетушащим составом. Она имеет такое название, так как имеет спринклеры, то есть специальные насадки. Среди них есть легкоплавкая насадка, которая вскрывается вначале возгорания и отвечает за подачу состава на место возгорания. Этот процесс не зависит от того, есть в помещении живые существа или нет.

Установка такой системы представляет собой сеть труб, имеющих спринклеры, которая смонтирована под перекрытиями помещений. При проектировании нужно учитывать, что большая площадь делится на несколько секций, каждая из которых должна обслуживаться отдельным сигналом.

Типическая схема спринклерной системы

Типическая схема спринклерной системы

Распространение данного вида защиты от пожара довольно широко, потому что он обладает рядом преимуществ, среди которых присутствует простота самой системы. Проектирование проводится в основном для офисов, жилых домов, спорткомплексов и так далее, однако высота помещения не должна превышать двадцати метров, если только это не установка, которая предназначена для того, чтобы защищать конструктивные элементы. В процесс создания проекта включается несколько моментов.

  1. Выбор диаметра трубопровода. Он должен соответствовать нормативам. Подбирая диаметр, нужно учитывать, что к оросителю в нужный момент поступит необходимое количество воды, с помощью которой и будет гаситься пламя.
  2. Форма водяной струи.
  3. Порываемая водяными струями площадь и так далее.

Проектирование порошковых систем

Для устранения пожара может быть применен специальный огнетушащий порошковый состав. Данная система имеет свои преимущества: универсальность применения, экологичность, быстрое подавление огня. Ее можно использовать для того, чтобы защищать покрасочные камеры и электроустановки, которые имеют напряжение до одного киловатта, а также для инженерных помещений и других объектов, которые нельзя тушить водным путем.

План порошковой системы тушения пожара

План порошковой системы тушения пожара

При проектировании данных систем очень важно рассчитать количество модулей и сделать расчет, принимая во внимание возможность неравномерного распыления порошка. Также важно эти модули правильно разместить.

Проектирование газовых систем

Газовая система применяется в том случае, если нельзя применять другие способы тушения пожара. Примером тому могут служить музейные помещения. При проектировании особое значение уделяется расчету.

Газовое пожаротушение может быть двух видов:

  • модульное;
  • централизованное.

Выбор зависит от количества помещений, которые нужно защитить, от их площади, а также от вида главного здания, в котором размещается система. Эти параметры помогают произвести правильный расчет, который осуществляется с применением специальных методик, предусматривающих вид горючего, тип установки и величину территории. Перечислим некоторые ошибки, которые нужно избегать при проектировании систем газового пожаротушения.

Проект газовой системы пожаротушения

Проект газовой системы пожаротушения

  1. Расчет массы не нужно производить, руководствуясь НПБ 88-2001, так как там нет программ и методик расчета, в результате чего диаметры трубопроводов указываются не точно, а характеристик насадок нет вообще.
  2. Нельзя пренебрегать контролем массы огнетушащего вещества. Например, часто при использовании «Хладона-23» контроль массы вообще отсутствует, хотя это сжиженный газ. Такого допускать нельзя.

Монтаж. Общие моменты

После того, как проект получил одобрение, можно приступать к дальнейшим действиям, которые включаются в монтаж систем, призванных бороться с пожаром. Конечно же, отнестись к этому процессу нужно с максимальной ответственностью, так как от него зависит благополучие людей в случае возникновения пожара.

Монтаж пожаротушения включает в себя несколько видов работ:

  • водопроводные;
  • электротехнические;
  • сварочные;
  • программные и так далее.

Мастер подключает узлы противопожарной системы

Мастер подключает узлы противопожарной системы

Довольно сложно производить установку системы пожаротушения вместе с пожарной сигнализацией, охранной сигнализацией и так далее. В любом случае в процессе монтажа нужно учесть все исходные данные. Необходимо тщательно произвести все расчеты, так как нужно произвести установку нескольких типов элементов:

  • элементы, которые улавливают признаки возгорания, обычно это комплект датчиков;
  • элементы, которые оповещают о внештатных ситуациях;
  • устройства, которые хранят и подают тушащее вещество: трубопроводы, резервуары и тому подобное.

В общем, процесс монтажа выглядит так: пожарные датчики размещаются на потолке и реагируют на какие-то угрозы, например, на открытое пламя или дым. Эти датчики нужно подключить к контрольной панели. Кроме того, необходимо установить резервуары, содержащие тушащее вещество, тип которого зависит от помещения и материалов, находящихся в нем. Далее монтируется трубопроводная система, которая необходима для подачи вещества к распылителям.

Для того чтобы система работала более эффективно, следует подключить устройства дымоудаления и звуковые оповещатели. Вместе с этим подключаются дополнительные элементы, обеспечивающие защиту от других угроз, например, охранная сигнализация.

Монтаж водяного пожаротушения

Такая система состоит из нескольких частей:

  1. Насосная станция. Ее обычно размещают в отдельном помещении, расположенном в здании, но для нее можно выделить и отдельно стоящее здание. В любом случае это место нужно изолировать противопожарными перегородками, а также перекрытиями, предел огнестойкости которых составляет 45. Внутри этого места температура может колебаться в пределах от пяти до тридцати пяти градусов. Нужно постараться, чтобы относительная влажность составляла 80 процентов при температуре в двадцать пять градусов. Кроме того, важно провести освещение, как рабочее, так и аварийное, и телефонную связь.
  2. Узлы управления. Их нужно разместить на насосной станции, пожарных постах и там, куда технический персонал имеет свободный доступ. Они изолируются специальными перегородками.

    Монтаж водяного пожаротушения над потолком типа "Армстронг"

    Монтаж водяного пожаротушения над потолком типа «Армстронг»

  3. Оросители. Если объект имеет выступающие части потолка или балочные перекрытия, то оросители следует устанавливать между таким выступающими объектами, чтобы при тушении охват площади был более равномерным. Если потолок подвесной, то в его нише можно осуществить скрытый монтаж оросителей.
  4. Резервуар с водой. В нем содержится расчетное количество воды, которая необходимо для тушения. Гораздо лучше, когда дополнительно устанавливается устройство, которое блокирует расход жидкости на другие нужды. Еще производится установка устройства, которое пополняет резервуар в процессе тушения.
  5. Система трубопроводов. Ее нельзя присоединять к установкам пожаротушения производственного или санитарно-технического плана, но можно объединить с производственной или хозяйственно-питьевой системой.

Спринклерные установки бывают двух видов.

  1. Водозаполненные. Защищаемый объект должен иметь температуру выше пяти градусов.
  2. Воздушные: температура ниже пяти градусов.

Монтаж пенного пожаротушения

Пенное пожаротушение применяется на атомных электростанциях, химических и нефтяных предприятиях. Для осуществления тушения пожара должны быть установлены дозаторы. При подаче воды они автоматически дозируются из-за разницы между давлением на выходе и входе.

Раствор пены можно получить объемным способом, куда включается подготовка раствора пенообразователя в емкости, из которой он должен отправиться с помощью насосов в распределительную сеть. Пенообразователь преобразуется в пену в результате смешивания с водой. Пенный раствор создает на поверхности особую пленку, благодаря которой к очагу возгорания перестает поступать воздух. Получается, что из-за пены перестают выделяться любые горючие испарения. Так как в пенном растворе есть вода, она способствует тому, что объект охлаждается.

Сложная система пенного пожаротушения

Сложная система пенного пожаротушения

Трубопроводы могут заполняться несколькими способами:

  • сухотрубный;
  • заливной;
  • циркуляционный.

Стоит помнить, что сухотрубное устройство хорошо заполнено пенообразующим раствором, вплоть до запорно-пусковых устройств. Именно поэтому не нужно торопиться, ведь заполнение трубопроводов требует времени.

Монтаж системы с тонкораспыленной водой

Установка противопожарной системы, суть которой в распылении воды, имеет свои особенности. Например, не нужно устанавливать насосные станции, очистные сооружения и резервуары. Также не нужно изготавливать трубопроводы, имеющие большую протяженность. Все это сокращает расходы, как на покупку оборудования, так и на его установку.

Устанавливая систему, нужно следить за тем, чтобы по периметру здания распределился водный раствор. Когда обнаруживается возгорание, из баллонов извлекается этот водный раствор при помощи газа-вытеснителя, специально предназначенного для этой цели.

Обычно пожарная завеса устанавливается над дверными и оконными проемами для того, чтобы огонь не распространился в соседние помещения. Пожарная завеса может быть централизованной и модульной. Модульный тип оборудования устанавливается в помещениях, имеющих небольшую площадь, а централизованный тип оборудования, наоборот, монтируется там, где большая площадь.

Мы рассмотрели, как проектируются и устанавливаются различные противопожарные системы. Конечно, для достижения правильного эффекта этим должны заниматься специалисты, которые готовы взять на себя всю ответственность, так как серьезно обучались своей работе. От хозяев же требуется ответственно подойти к выбору установки и правильно относиться к ней в течение всей эксплуатации.



2006-2026
Все закреплённые правами
материалы принадлежат их
действующим владельцам




ТЕПЛЫЙ ПОЛ ИНФРАКРАСНЫЕ ОБОГРЕВАТЕЛИ ОБОГРЕВ КРОВЛИ БИОКОНДИЦИОНЕРЫ
ТЕПЛОВЫЕ ПУШКИ ЗАЩИТА ОТ ПРОТЕЧЕК САНТЕХНИЧЕСКИЕ ЛЮКИ ОБОГРЕВ ТРУБОПРОВОДОВ
ОБОГРЕВ ДОРОГ ТЕРМОРЕГУЛЯТОРЫ КОНВЕКТОРЫ ВОДОНАГРЕВАТЕЛИ
КОНДИЦИОНЕРЫ УМЫВАЛЬНИКИ ДЛЯ ДАЧИ САМОРЕГУЛИРУЮЩИЕСЯ КАБЕЛИ