МОСКВА
ПОДРОБНЕЕ // ДРУГОЙ ГОРОД
Остаповский проезд
д.5, стр.12, офис 113
+7 (495) 989-1651

Преимущества и недостатки порошкового пожаротушения

Проблема пожаров, а, следовательно, пожаротушения существует столько же, сколько существует человеческое жилье. Долгое время единственным способом тушения пожара было заливание очага возгорания водой. Способ, безусловно, простой, дешевый, доступный и, в большинстве случаев, эффективный. Существует, однако, целый ряд ситуаций, когда тушение пожара с помощью воды неприемлемо, и возникает необходимость использовать альтернативные способы, в том числе порошковое пожаротушение:

  • тушение водой не дает должного эффекта (тушение возгорания бензина и иных горючих веществ легче воды);
  • тушение водой может привести к прямо противоположному эффекту (тушение возгорания некоторых химических веществ, электроаппаратуры под током);
  • ущерб от тушения водой сопоставим с ущербом от самого пожара (тушение пожаров в библиотеках, архивах, музеях, картинных галереях; тушение пожаров на кораблях, суднах и иных плавсредствах; тушение ценного оборудования и т.д.).

Процесс тушение пожара

Процесс тушение пожара

Все это привело к необходимости разработки способов пожаротушения с использованием альтернативных огнетушащих веществ.

На данный момент существуют следующие безводные способы пожаротушения:

  • пенное;
  • газовое;
  • паровое;
  • аэрозольное;
  • порошковое пожаротушение.

Каждый из способов обладает рядом преимуществ и недостатков, делающих тот или иной способ оптимальным для применения в конкретной ситуации.

Пожаротушение порошковыми смесями

Порошковое пожаротушение – способ тушения пожара с помощью огнетушащего вещества в виде мелкозернистой порошковой смеси. Химически огнетушащие порошки представляют собой соли металлов с различными специальными добавками. Механизм тушения огня с помощью порошковых смесей основан на следующих их свойствах:

  • нагреваясь, порошковая смесь отнимает тепло у очага возгорания, значительно снижая температуру горения;
  • разлагаясь при нагревании, порошковая смесь выделяет негорючие газы, препятствующие горению;
  • смешиваясь с горячим воздухом, порошковая смесь создает вокруг очага возгорания взвесь, препятствующую притоку кислорода;
  • вещества, применяемые для производства порошковых смесей, служат ингибиторами (подавителями) процесса горения.

Баллон с химическим порошком

Баллон с химическим порошком

Порошковое пожаротушение применяется для тушения пожаров класса A, B, C, D и E (соответственно пожары с возгоранием твердых веществ, жидких веществ, газообразных веществ, электроустановок и электрооборудования) и обладает целым рядом преимуществ. А именно:

  1. Низкая стоимость. Стационарные и мобильные установки пожаротушения, оснащенные порошковым огнетушащим веществом, являются, как правило, самыми недорогими в своем классе.
  2. Простота конструкции. Относительная простота конструкции установки с порошковым наполнителем значительно упрощает ее монтаж.
  3. Способность к длительному хранению. Порошковые смеси обладают свойством сохранять свой химический и структурный состав, а также свои полезные свойства в течение длительного времени, что делает их особенно предпочтительными для применения в стационарных установках пожаротушения и огнетушителях.
  4. Возможность применять порошковые смеси для целого ряда возгораний, в которых применение воды и других веществ невозможно, нежелательно, либо неэффективно (возгорания щелочных металлов, бензина).
  5. Универсальность. Порошковое пожаротушение применяется как при обычных пожарах, так и при специфических. В частности, тушение с помощью порошковых смесей применяется для тушения электроустановок под током напряжением до 5 тысяч Вольт.
  6. Широкий температурный диапазон. Порошковые смеси применяются для тушения пожаров в температурных пределах от -50 до 50 градусов Цельсия.
  7. Не требуют герметизации помещения. Таким преимуществом обладает порошковое пожаротушение по сравнению с аэрозольным и газовым способами.

Помещение оборудованное порошковыми пожаротушителями

Помещение оборудованное порошковыми пожаротушителями

Наряду с преимуществами, порошковое пожаротушение обладает также и рядом недостатков:

  1. Порошковые смеси неэффективны для тушения веществ, способных гореть без притока воздуха, а так же веществ, горящих и тлеющих в глубине слоя (например, древесные опилки)
  2. Порошковые смеси обладают химической активностью и требуют незамедлительного удаления с металлических поверхностей сразу же после прекращения тушения, во избежание порчи оборудования из-за нежелательных химических реакций.
  3. Физические свойства порошка делает его перекачку по трубопроводам гораздо более затруднительной по сравнению с жидкостями и газами. Это ограничивает использование порошковых смесей в установках пожаротушения с централизованной подачей огнетушащего вещества.
  4. Порошковые огнетушащие смеси вредны для здоровья человека, применение порошка для тушения пожара допускается только для помещений только после эвакуации персонала. Автоматические установки пожаротушения с порошковым наполнителем могут представлять реальную угрозу жизни и здоровью людей.

Автоматическая система пожаротушения

Успех тушения пожара и минимизация ущерба от него в немалой степени зависит от времени, прошедшего от возникновения возгорания до начала тушения. Промедление с тушением пожара в местах производства и хранения горючих, взрывчатых и химически опасных веществ может иметь фатальные последствия. Счет в таком случае идет буквально на минуты. Крайне желательно начинать тушение сразу же после возникновения возгорания. Решить эту проблему помогает автоматическая система пожаротушения.

Монтаж установки пожаротушения

Монтаж установки пожаротушения

Монтаж автоматических установок пожаротушения (АУПТ) осуществляется в жилых домах и на предприятиях различных отраслей и направлений деятельности. Класс, мощность и конкретное техническое решение установки зависит от специфики данного объекта — наличия горючих материалов, величины объекта. Все АУПТ, независимо от разновидности, должны обеспечивать выполнение следующих функций:

  • автоматическое оповещение местного пожарной охраны о возгорании (АУПТ играет роль пожарной сигнализации);
  • локализация пожара до приезда пожарной команды;
  • недопущение превышения пределов прочности конструкции (разрушения здания) либо полного уничтожения основного оборудования либо запасов.

Полный перечень объектов, в которых обязателен монтаж автоматических систем пожаротушения и регламент установки приведены в нормативном документе НПБ 110-03. В соответствии с ним, автоматическая система пожаротушения обязательно устанавливается в объектах, зданиях и сооружениях, специфика строения, работы, установленного оборудования и т.д. не позволяет провести тушение на начальных этапах или локализацию возгорания силами сотрудников с помощью средств первичного пожаротушения (огнетушителей, запасов песка и грунта).

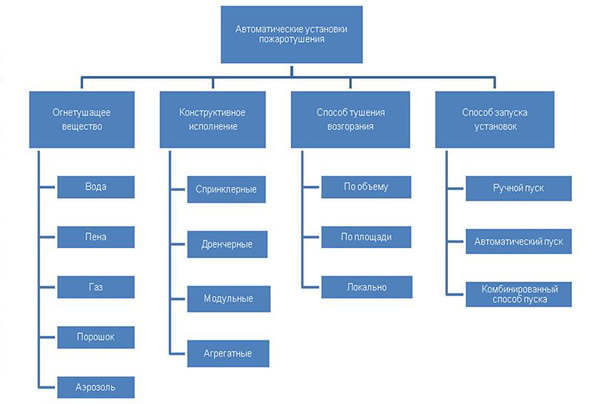
Классификация АУПТ

Классификация АУПТ

Классификация порошковых автоматических установок пожаротушения

Автоматическая система тушения пожара с порошковым наполнителем применяется, главным образом, для нежилых помещений, специфика которых делает тушение водой нежелательным: архивы, библиотеки, склады бумаги, запасники музеев, химические производства, АТС, аппаратный залы, ВЦ и т.д. Конструктивно АУПТ делятся на:

  • Централизованные – подача огнетушащего вещества производится из единого резервуара.
  • Модульные – огнетушащее вещество содержится в модулях непосредственно в местах применения. Автономные модуль включает в свою конструкцию все необходимое для осуществления распыления огнетушащего вещества по команде с центрального пульта либо автоматической системы управления.

Автоматическая система тушения пожара порошкового типа имеет, главным образом, модульную конструкцию, что обусловлено физическими свойствами порошка. Выброс порошка производится газом под высоким давлением.

Автоматическая установка порошкового типа пожаротушения имеет следующую классификацию:

  1. По конструкции порошкового модуля:
  • Газ генерируется непосредственно в момент срабатывания с помощью газогенерирующего элемента.
  • Сжатый или сжиженный газ закачан в модуль заранее.
  1. По способу тушения:
  • Объемное тушение – весь объем помещение заполняется взвесью огнетушащего порошка
  • Поверхностное тушение – смесь порошка распределяется по поверхностям помещения
  • Локальное тушение – смесь порошка по части помещения (объему и поверхности), в которой возможность возникновения возгорания наиболее вероятна.

Схема автоматической установки пожаротушения порошкового типа

Схема автоматической установки пожаротушения порошкового типа

Применяющиеся для производства огнетушащих порошков вещества представляют опасность для жизни и здоровья людей, поэтому помещения, оборудованные автоматическими порошковыми системами пожаротушения в обязательном порядке оснащаются средствами звукового оповещения об опасности, а также обязателен монтаж световых табло «ПОРОШОК! НЕ ВХОДИ!», «ПОРОШОК! УХОДИ!» и «ВЫХОД». Световое табло «ПОРОШОК! НЕ ВХОДИ!» включается на входе в помещение, в котором произошло срабатывание порошковых модулей пожаротушения. Табло «ПОРОШОК! УХОДИ!» включается в помещении, в котором происходит тушение смесью порошка. На входе из этого помещения срабатывает табло «ВЫХОД».

Оснащение предприятия АУПТ порошкового типа

Монтаж автоматической установки пожаротушения порошкового типа включает в себя следующие этапы:

  1. Проектирование. Объект осматривается представителем фирмы, которая будет осуществлять монтаж системы. По итогам осмотра составляется техническое задание, которое согласовывается с заказчиком и первичная смета. В соответствии с государственными нормативными документами (ГОСТ, СНиП и т.д.) составляется проект и рабочая документация. Проект проходит согласование в органах МЧС.
  2. Калькуляция сметы. Смета монтажных и наладочных работ по установке системы пожаротушения порошкового типа зависит от таких факторов как архитектура здания, его этажность, используемые элементы и компоненты системы пожаротушения.
  3. Окончательный расчет затрат на установку. Утверждается смета.
  4. Монтаж автоматической системы в соответствии с разработанным проектом
  5. Пуско-наладочные работы автоматической системы.
  6. Сервисное обслуживание автоматической системы. Включает в себя поддержание в рабочем состоянии централизованной электронной системы управления установкой пожаротушения, контроль работоспособности пожаротушительных модулей, своевременную их замену и т.д.

Важным фактором при проектировании и планировании системы пожаротушения является выбор главного рабочего элемента системы – пожарного модуля, оснащенного тушащей смесью.

Заслуженной популярностью пользуются модули порошкового пожаротушения серии Буран. Модуль пожаротушения порошковый (МПП) «Буран-2,5-2с» обладает привлекательным для пользователя свойством двойного срабатывания. Данный модуль может срабатывать как от внешнего сигнала (который посылает центральный пульт или автоматическая система), так и от собственных датчиков. Это свойство дает возможность использовать МПП «Буран-2,5-2с» как в качестве элемента автоматической системы пожаротушения, так и в качестве самостоятельной, полностью автономной противопожарной мини системы. Задержка автоматического срабатывания модуля «Буран-2,5-2с» при воздействии от очага горения площадью 0,4м2 составляет < 20 сек. Сплюснутая, обтекаемая форма модуля делает предпочтительным его монтаж в интерьерах торговых центров, кинотеатров, супермаркетов.

Технические характеристики порошкового модуля пожаротушения «Буран-2,5-2с»

Технические характеристики порошкового модуля пожаротушения «Буран-2,5-2с»

Модуль «Буран-8взр» относится к взрывоустойчивым модулям, что допускает его монтаж в помещениях повышенной взрывоопасности, таких как склады горюче-смазочных материалов, производства и склады лакокрасочной продукции, автозаправочные станции, предприятий нефте- и газопереработки и т.п. Отличают данный модуль короткое время срабатывания, взрывоустойчивая конструкция, большие значения защищаемых объема и площади.

Технические характеристики порошкового модуля пожаротушения «Буран-8»

Технические характеристики порошкового модуля пожаротушения «Буран-8»

Также довольно распространены модули порошкового пожаротушения серий «Тунгус», «Импульс», «Лавина», «Бранд» и другие.

Использование порошковых огнетушащих смесей – недорогой и надежный способ тушения пожара. Правильное использование способа убережет ваше жилье, предприятие или офис от пожара, или, по крайней мере, минимизирует его последствия.



2006-2026
Все закреплённые правами
материалы принадлежат их
действующим владельцам




ТЕПЛЫЙ ПОЛ ИНФРАКРАСНЫЕ ОБОГРЕВАТЕЛИ ОБОГРЕВ КРОВЛИ БИОКОНДИЦИОНЕРЫ
ТЕПЛОВЫЕ ПУШКИ ЗАЩИТА ОТ ПРОТЕЧЕК САНТЕХНИЧЕСКИЕ ЛЮКИ ОБОГРЕВ ТРУБОПРОВОДОВ
ОБОГРЕВ ДОРОГ ТЕРМОРЕГУЛЯТОРЫ КОНВЕКТОРЫ ВОДОНАГРЕВАТЕЛИ
КОНДИЦИОНЕРЫ УМЫВАЛЬНИКИ ДЛЯ ДАЧИ САМОРЕГУЛИРУЮЩИЕСЯ КАБЕЛИ